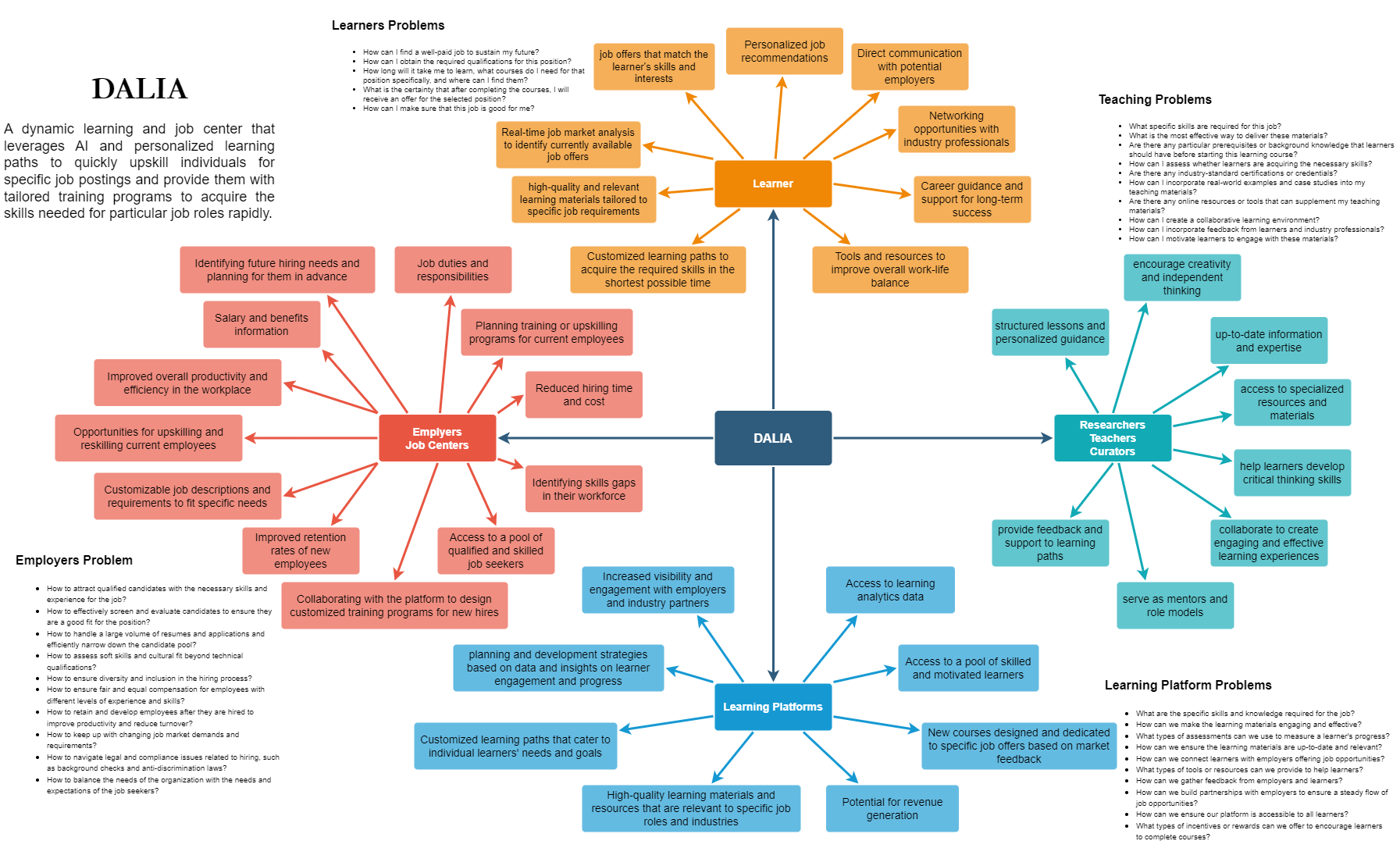
Platform Bridging Job Seekers with Employers' Demands
Tailored learning paths designed to get you job-ready quicklyA dynamic learning center that leverages AI and personalized learning paths to quickly upskill individuals for specific job postings and provide them with tailored training programs to acquire the skills needed for particular job roles rapidly.
DALIA Platform

D: Data-driven
Our platform is built on a foundation of data-driven insights and analysis, enabling us to provide personalized learning experiences tailored to each individual student’s needs and preferences.

A: AI-powered
We use advanced artificial intelligence (AI) technologies to enhance and automate various aspects of the learning process, from content curation to assessment and feedback, resulting in more effective and efficient learning outcomes.

L: Lifelong learning
Our platform is designed to support learners at all stages of their lives and careers, providing continuous education and upskilling opportunities that help them stay relevant and competitive in an ever-changing job market.

I: Innovative
We’re committed to staying on the cutting edge of educational innovation, constantly exploring and adopting new technologies and approaches that push the boundaries of traditional learning methods.

A: Accessible
Our platform is accessible to anyone, anywhere, anytime, providing learners with the flexibility and convenience they need to fit learning into their busy lives.
Our innovative learning platform, DALIA, uses cutting-edge AI technology and market resources to provide a personalized, efficient, and effective learning experience that helps you achieve your career and personal goals.
DALIA removes the gap between employer demands and the skills of job seekers like you
DALIA is a comprehensive learning platform that provides a complete solution for individuals seeking to acquire in-demand skills and knowledge in various industries. With its innovative use of AI technology and cutting-edge learning methods, DALIA aims to solve the main problem on the job market – the gap between employer demands and the skills of job seekers. By offering tailored courses and personalized learning paths, DALIA ensures that individuals acquire the necessary skills and knowledge to meet the demands of the job market and achieve success in their careers.


Are you tired of wasting time and money on generic courses that don’t guarantee results? Our platform offers more than just courses – we offer tailored solutions to help you land your dream job with the salary you deserve in the shortest time possible.
Using cutting-edge AI technology, we analyze all available data to create a personalized learning path that has been carefully curated by industry professionals in close cooperation with employers.
This means that you’ll be learning exactly what you need to know to succeed in your chosen career, without any unnecessary fluff. With our platform, you can be sure that every minute you spend learning is helping you get closer to your goals.
So why waste time with generic courses when you can get a personalized solution that’s tailored just for you to get the chosen job you deserve?
Successful Learners
DALIA gives me a platform to explore new skills. I was able to experience education from world-renowned universities without losing out on career opportunities.
Steps To Find Your Dream Job and Fulfill Your Potential
Connect directly with potential employers and network with industry professionals. With our tools and resources, you can improve your overall work-life balance and plan for a successful future.
Take the first step towards your dream job today!
Step 1: Uncover Your Passions and Interests
Engage with DALIA’s AI technology and answer a few questions to uncover your hobbies, interests, and expectations. Let DALIA create your unique learner profile, which will help match you with a job that will satisfy you.
Step 2: Personalized Job Recommendations
Based on your learner profile, our AI will suggest currently available jobs and future opportunities that match your job-related status. We personalize job recommendations just for you.
Step 3: Career Guidance and Support
DALIA provides ongoing career guidance and support to ensure long-term success in your chosen field. Get advice from industry professionals and access networking opportunities to help you achieve your career goals and life satisfaction.
Step 4: Tailored Learning Materials
Don’t waste time on courses that are available everywhere. Instead, get high-quality, relevant learning materials tailored to your dream job’s specific requirements. Our platform ensures that you acquire the skills you need quickly and get hired at the end of your learning path.
Step 5: Customized Learning Paths
All learning paths are coordinated with employers and curated by professionals to deliver the shortest route to your job. You will only learn the things that are defined by the employer as required for the position of your choice. You will not waste your time on things that are not necessary in this case. We know how much is worth your time, we will not let you waste it.
Step 6: Direct Communication with Potential Employers
Access direct communication with potential employers to help you land your dream job. Remember, by starting your learning path, you connect with employers and get immediate feedback on your job applications without even applying. Learning paths are form of application offering less stress and no interviews in the future. After positively finishing your learning path you are ready to get approved by the employer.
Step 7: Networking Opportunities
Thanks to DALIA, you receive instant networking opportunities with industry professionals to help you build a solid professional network. As a result, you can connect with people who can help you achieve your career goals in the easiest possible way. Use it to skyrocket your career!
Step 8: Work-Life Balance
DALIA is a source of tools and resources to help you improve your work-life balance. Achieve success and maintain a healthy lifestyle without stress and unknowns. Did you lose a job? Now you will know when you start the new one, thanks to the innovative DALIA platform.
Chat with me
Are you ready to jump in?
This risk-free opportunity won’t last!
Say goodbye to courses that don’t fit your needs and hello to a customized learning experience that guarantees results.
Not sure where to start? Our career guidance and support will provide you with the tools and resources to make the right career choices and ensure long-term success. With Dalia, you can network with industry professionals and communicate directly with potential employers, giving you a leg up in the job market.
Join us today and take the first step towards fulfilling your career aspirations!
300+
Happy students
45
Online courses
100%
Satisfaction
769
Jobs fulfilled
Join Our Tribe!
Join over 80.000 students on the DALIA email list
to get access to exclusive content!

